自动驾驶辅助系统是什么意思?带自动驾驶辅助的车型有哪些
自动驾驶辅助系统是什么意思?带自动驾驶辅助的车型有哪些
自动辅助驾驶系统是一个不标准的说法,正确应该叫做高级辅助驾驶系统,这套系统可以通过高精度卫星导航进行巡航,并且利用车上装载的各种传感器探测周边环境的情况,从而实现自行变道、转向、加减速、开关灯光等等操作,可以减轻驾驶员的负担以及帮助驾驶员规避风险。
目前带自动驾驶辅助的车型有很多了,如特斯拉的Model 3、Model Y,蔚来ES8、ES6、小鹏P7等等。

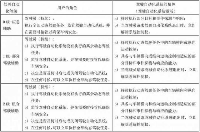
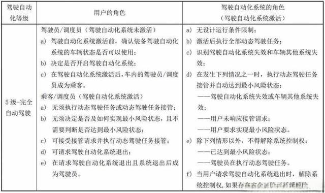
根据工信部发布的《汽车驾驶自动化分级》(该标准已申报但未实施),驾驶自动化可以分成0~5级,具体如下表所示:



当前标榜辅助驾驶系统有多厉害的车企和车型,按照上述标准来看其实也仅仅只是达到2级的水平,也就是我们常说的L2级别辅助驾驶,至于有些车说自己是什么L2.5或者L2+,都是他们自己说的而已,标准里面并没有这个分级。
2025年8月,美一好餐饮连锁品牌创始人林文钦在高速上使用自动驾驶辅助系统发生事故死亡,反映出了很多消费者对于自动驾驶辅助系统的认识严重不足,认为这套系统就是自动驾驶,以至于做出一些躺下开车、开车睡觉等危险行为。

同时也揭露出企业向车主普及辅助驾驶系统使用方法不足,以及过分夸大产品功能甚至虚假宣传的问题。自动驾驶的研发并没有那么简单,小鹏CEO何小鹏曾在微博上表示完全无人驾驶汽车(L5级)要到2025年后才可能出现,而且现在并没有清晰的实现途径。特斯拉的CEO马斯克也曾在社交媒体上称自动驾驶功能的开发比想象中困难,现在还是在辅助驾驶阶段,并未实现真正的自动驾驶。

此外更是反映出国家对于这方面的监管制度非常匮乏,不过这也可以理解,毕竟现在国内的新能源领域是走在了世界的前头,没有太多过来经验可以参考,但相关制度还是得抓紧建立才能维护好整个生态环境。
-
- 彰显信心!比亚迪高管及核心人员增持公司14.2万股A股股份_ZAKER新闻
-
2025-11-07 13:21:51
-
- 贴一套XPEL车衣大概需要多少钱?
-
2025-11-07 13:19:31
-
- 车油耗越来越高怎么回事(车子油耗高怎么降下来)
-
2025-11-07 13:17:11
-
- 兰博基尼suv报价多少钱
-
2025-11-07 13:14:51
-
- 轮式自行机械车是什么车型图片(自行机械车证考试要求)
-
2025-11-07 13:12:32
-
- c开头是什么车是火车还是动车(火车c开头的是动车吗)
-
2025-11-07 13:10:12
-
- 雷克萨斯RX 2025款 改款 450h 豪华版有什么配置 雷克萨斯RX购车手册
-
2025-11-07 13:07:52
-
- 长安cs75plus油耗多少真实油耗(实际综合油耗情况)
-
2025-11-07 13:05:32
-
- 最廉价的四款国产车,最便宜的一款落地不到5万
-
2025-11-07 13:03:12
-
- 秦PLUS荣耀版7.98万元起震撼上市,拉开“电比油低”大幕
-
2025-11-07 13:00:53
-
- 怎么保持车里淡淡香味还健康
-
2025-11-07 12:58:33
-
- 什么车性价比最高又省油
-
2025-11-07 12:56:13
-
- 现在私家车验车几年一次
-
2025-11-07 12:53:53
-
- 车钥匙锁后备箱了车门也锁了(车钥匙锁车里怎么开车门)
-
2025-11-07 12:51:33
-
- 门窗玻璃起雾或自爆的原因是什么
-
2025-11-07 12:49:14
-
- 魏牌是什么车
-
2025-11-07 12:46:54
-
- ID.7旅行版来了!CC的“最美大众”头衔还保得住?
-
2025-11-07 12:44:34
-
- 路虎发现3评测怎么样?
-
2025-11-07 12:42:14
-
- 平行进口车什么意思?什么叫平行进口车
-
2025-11-07 12:39:54
-
- 上海跑网约车一个月能赚多少钱
-
2025-11-07 12:37:34



怎么通过扫描防伪二维码,3秒鉴别机油真假,实用容易上手,已实测
电瓶车后轮感觉像锁死一样,电动车后轮抱死推不动怎么解决
福田五星三轮摩托车质量怎么样?宗申三轮摩托车和福田五星摩托车那个质量好?
500元左右的中端羽毛球拍:小鬼斩、小隼、雷霆50,应该怎么选?
学生卡坐公交车刷一次多少钱?学生公交卡丢了怎么挂失电话?
美利达超越Ⅴ和公爵600怎么选?2500-3000山地车选哪个?
马杰斯特踏板摩托车质量怎么样?马杰斯特t3摩托车质量怎么样?
昌河铃木北斗星怎么样?北斗星哪款型号最耐用
怎么查询自己的从业资格证?12123能查从业资格证吗
福特野马怎么样