信托公司剖析:兴业信托
信托公司剖析:兴业信托
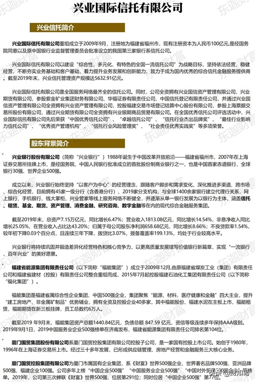
全球银行30强、世界500强的兴业银行,旗下信托公司--兴业信托。

1
兴业信托股东、股东简介


2
兴业信托股权架构

3
历史沿革

兴业银行股份有限公司控股信托公司,成为经国务院特批的我国第三家由商业银行控股的信托公司。
首家银行系信托公司是交银信托,建信信托第二家。
事实上,银行一直都对稀缺的信托牌照充满兴趣。银行收购信托公司,能弥补商业银行经营范围的局限,提升自身的综合能力,从信托公司角度看,背靠银行“大树”也好乘凉。这也是双赢的局面。
另外外资退出国内信托行业,一方面是因为自身经营状况可能不太理想,另一方方面是受到持股比例限制,对国内市场环境不熟悉,不能更好的发挥出实际作用。
4
数据分析

兴业信托净资本及各项风险指标
符合监管要求

信用风险资产方面,兴业信托不良率由年期初5.58%→期末6.59%。2019年期末不良资产合计12.2亿元。

兴业信托前三大类投向分别为工商企业、房地产、金融机构类,分别占比34%、24%和22%。分布比例较为均衡。基础产业传统领域占比较低,仅6%。

兴业信托主动管理占比较低。特别是2017年,管理信托资产9321亿,但是主动管理仅967亿,和其是银行背景有关,当时银信业务也是主流。
后来,监管要求去通道,兴业信托管理规模骤降,2019年腰斩近乎一半。

兴业信托注册资本100亿,行业第五。营收、总资产、固有资产处于行业前列。
5
关于违约
踩雷大连机床10亿、神州长城2亿、凯迪生态2.1、福建闽心医药2亿。
踩雷的项目有市场因素(经济下行)。也可能有信托公司自己的因素,比如尽调疏漏。
6
特色业务
2016年,兴业信托成功备案国内首批慈善信托。善款集中用于在养老助学扶贫领域。
2019年9月,成功发行市场上首单依据 LPR 定价的信贷 ABS 产品。
兴业信托绿色信托业务继续保持领先。存续绿色信托业务规模 658.04 亿元。
兴业信托旗下兴业国信资产管理有限公司参投企业福建福光股份有限公司成为福建省首家、全国第四家过会的科创板企业,并在上海证券交易所首批挂牌上市交易。
7
结语
兴业信托背靠兴业银行,已发展为我国最大型的信托公司之一。有着强大的资产处置能力和完备的风险控制制度。
兴业信托主动管理能力偏弱。
兴业信托产品以银行销售为主,溢价能力强,收益比银行理财高出一点,类比行业,收益低于行业平均值。
有银行背书。但是这不能作为投资决策依据。还是得看信托公司风险处理能力,具体项目资质。
兴业信托性价比不高,适合风险承受能力低投资者。
根根据中国信托业协会2019年信托公司行业评级结果,兴业信托获得最高评级“A级”!
最后,作为投资者,要选择产品本身质量过硬的。信托平台是参考因素,但不是最重要的。
或更多精彩内容和产品请关注公众号:laocaishen88
-----------------------------------------------------
这是一个有态度的,
金融知识分享平台,扫码关注,带你一起
学理财、懂投资、多赚钱、防掉坑!
(聚焦:银行理财、公募、信托、家族信托、保险、股权、二级市场、海外房产、移民、留学、美元投资等资产配置与高端定制化服务!)
声明:所载内容来源于互联网、微信公众号等公开渠道,我们对文中观点保持中立,不构成任何操作建议,仅供参考。引用文章版权归原作者所有,如有侵权,请联系我们删除。
-
- 世界地图变迁史—博茨瓦纳
-
2026-01-21 01:17:34
-
- 美俄和谈的结果,普京不打算马上向中国通报
-
2026-01-21 01:15:20
-
- 姬发:周武王的传奇人生
-
2026-01-21 01:13:05
-
- 胡娜:一个网球女子的叛国人生
-
2026-01-21 01:10:51
-
- 离异女人带着孩子过,苦吗?一个女人说出的大实话,很真实
-
2026-01-20 03:56:36
-
- 五分钟了解《前凉》晋代割据政权
-
2026-01-20 03:54:22
-
- 宫刑具体割哪个部位?割完以后还要挂在房梁上放几十年
-
2026-01-20 03:52:08
-
- 茨维塔耶娃
-
2026-01-20 03:49:53
-
- 不是10年前,现美国军工对中国供应链依赖更严重,美军选择装死
-
2026-01-20 03:47:39
-
- 重大医疗过失的认定是怎样?医疗事故追究刑事责任的情形有哪些?
-
2026-01-20 03:45:25
-
- 民国风怎么穿?学会这3点,穿越变成民国贵公子
-
2026-01-20 03:43:10
-
- 刘国梁乒乓球养狼计划的利与弊!张本智和是另类多数人待遇并不好
-
2026-01-20 03:40:56
-
- 广播论坛:我是90后广播爱好者
-
2026-01-20 03:38:42
-
- 宇文化及兵变:隋朝命运的关键转折
-
2026-01-20 03:36:27
-
- 「海贼王」红发香克斯与黑胡子蒂奇终有一战,并被黑胡子杀死
-
2026-01-19 14:47:27
-
- 摩托吧|策划专题:闲话大排量(二)
-
2026-01-19 14:45:12
-
- 做人三立:立德、立功、立言
-
2026-01-19 14:42:58
-
- 中国地理知识,四川盆地简介。
-
2026-01-19 14:40:43
-
- 中国TOP10天价车牌号,满满的贵气十足,你瞅见过几个?
-
2026-01-19 14:38:29
-
- 远东重镇,百年却依旧未能收回。海参崴的失去让我国丧失三大优势!
-
2026-01-19 14:36:15



91大神内裤哥被捕:自称很有魅力,女神都是排队约他!
贵州两落马女厅官出镜忏悔:一人想念父母做的菜;一人带衣服投案
山西省晋城市公交线路一览表
河北省泊头市概况
石家庄金伯帆酒店被27军长打砸事件经过和真相曝光
我国首位亿万富翁牟其中:3度入狱,小姨子为他守了铁窗16年
宣化炮院,曾是炮兵最高学府 延安精神传承至宣化,至今已有65年
山东徐氏字辈整理汇编
马化腾谈到潮汕老家,他是这样说的……