#陀螺号原创扶持计划# 我眼中的库币网:库币是酷毙还是苦逼
#陀螺号原创扶持计划# 我眼中的库币网:库币是酷毙还是苦逼
本文作者:www当下,陀螺财经专栏作家
第一次知道是从陀螺的文章知道库币网这个。很多人会嘲笑我连库币都不知道。
于是我就去了CoinMarkerCap、牛眼行情搜索了下这个库币网。
库币也是目前综合排名前10,币种最多的交易所。

( 来源于牛眼行情的截图 )
排名第八。还不错。很多人会问他为啥这么靠前,火币跟ok都没有上榜,这是针对公开的平台数据,核查公开的真实交易所数据。
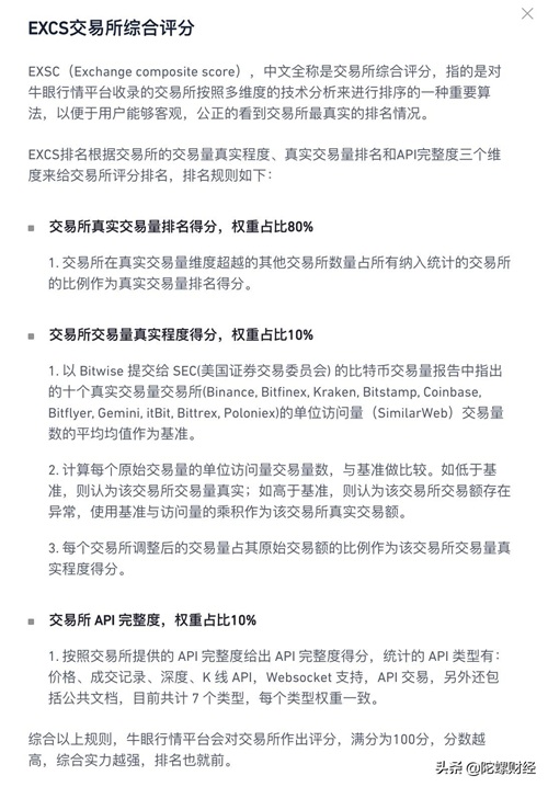
他的EXCS是95分。为啥得分这么高。我们看看这个EXCS的指标是哪些。

( 牛眼行情截图-这就是EXCS )
然而大家都会对库币这个网站比较陌生,原因是因为他一直在发展,国外的市场跟用户。听说国外已经好几万用户了。国内最近也才听到一些声音。
先把多说,我来体验一下他的注册流程,整体下来包括认证,也就2分钟全部注册,包括实名认证完整。
1). 手机+验证码 完成注册
2). 姓名 + 身份证号码完整 实名认证1
3).视频认证 (张嘴、摇头、眨眼)
上面3步骤2分钟搞定。真的饿不夸张,这是比较我自己注册其他交易所,最快的一个。之前的火币、ok 都没有这样的效率。真的这点酷毙了。
比较扯淡的现在还有一些交易所,还要傻傻的拍照 用张纸写上 ( 贴着身份证 + 姓名 + 日期 + 加上这个交所特殊字样 ) + 跟自己来个合影。 这种方式真心的傻。 估计很多人忍受不了这种方式最后放弃,就我知道的有BIKI + MXC 交易所是这样的。
接下来我们继续盘点库币生态如何。
库币在今年3月份成立全新 KuGroup 库币集团,下设库币国际、KuCloud 库币云、公链研发和 KCS 生态三大事业群。库币联合创始人 Johnny Lyu 将担任库币国际 CEO,提升管理库币现货平台、KuMEX 合约平台和 Pool-X PoS 矿池等产品。现任 CEO Michael 将担任集团董事长,负责整体战略,并将更多精力放在公链技术研究和 KCS 生态拓展方向。

( 这是官网介绍的目前对外的业务体系架构 )

( 来源链闻库币黑板报 )
接下来我们来看看库币的平台币如何。

在2018年初的一股邪乎的走势下,迅速走下了神坛,估计让很多人都后怕吧。后事如何要看KUcoin后期的发展。就没钱来看,火币、ok、币安的走势都是非常棒的。
我也是今天才注册这个交易所,所以目前也并未持有,短期我保持观望,长期要看KUcoin在国内的发展状况。
20205月12日在金色财经交易所高级合伙人Alicia的分享。
收集了几个关键点
1) kucoin目前有500w的用户。
2)正向反向合约可以开到100倍。
3)早期都是海外用户为主。
PS:今天我下了kucoin的app & 网站 的体验上,还是做得非常不错,后期如何,是否成为中心化交易所的一匹黑马,我们拭目以待。
( 买币有风险,入市需谨慎 )
下一篇:没有了
-
- 重庆文旅新LOGO,好难得的清新设计
-
2026-04-13 01:53:46
-
- 云南诗人、作家、评论家晓雪捐赠从文70余载手稿和作品
-
2026-04-13 01:51:32
-
- 晚清镇南关大捷!打到法国总理倒台,却签订不平等条约
-
2026-04-13 01:49:18
-
- 上海最贵别墅住宅,汤臣一品根本排不上号!
-
2026-04-13 01:47:04
-
- 曹操为什么执意要杀掉华佗?12年后才发现,他的决策是正确的
-
2026-04-13 01:44:49
-
- 包文婧8个月孕肚孕晚期与包贝尔给老二选床,面条子真容被曝光了
-
2026-04-13 01:42:35
-
- 2021年中国信鸽公棚鸽王排名赛(秋赛)—辽宁天龙站绝杀关精彩来袭
-
2026-04-13 01:40:20
-
- 优洋饮品2023中国佐餐果汁战略发布会在郑州举行!
-
2026-04-13 01:38:06
-
- 为你呈现舌尖上的精彩!三明梅园国际大酒店日本美食节高性价比来袭!
-
2026-04-13 01:35:51
-
- 2020年广西壮族自治区最好的大学排名,共3所高校进入全国前200强
-
2026-04-12 03:46:35
-
- 2019苏州十一国际车展车模合集 让你们一次看个够
-
2026-04-12 03:44:20
-
- 走进县城看发展:河北省秦皇岛卢龙县
-
2026-04-12 03:42:06
-
- 字辈顺序大全
-
2026-04-12 03:39:52
-
- 重磅!2023年黑龙江普通本科第一批次A段投档线公布,985降6088位
-
2026-04-12 03:37:38
-
- 为什么一关灯就有蚊子嗡嗡叫,开灯就没有?没想到原因竟是如此…
-
2026-04-12 03:35:23
-
- 首届"蒲公英"杯读后感征文大赛在校园火热开展
-
2026-04-12 03:33:09
-
- 美国服务行业的给小费习俗
-
2026-04-12 03:30:54
-
- 大连五天四晚跟团游,专业导游带你省心畅游,人均费用一目了然!
-
2026-04-12 03:28:40
-
- 备战军考 | 冲刺吧,追梦人
-
2026-04-12 03:26:26
-
- 你就说怎么吹吧❓梅西绝杀最清晰视角:窜入绝对死角,挡不住!
-
2026-04-11 13:23:05



91大神内裤哥被捕:自称很有魅力,女神都是排队约他!
贵州两落马女厅官出镜忏悔:一人想念父母做的菜;一人带衣服投案
山西省晋城市公交线路一览表
石家庄金伯帆酒店被27军长打砸事件经过和真相曝光
河北省泊头市概况
宣化炮院,曾是炮兵最高学府 延安精神传承至宣化,至今已有65年
我国首位亿万富翁牟其中:3度入狱,小姨子为他守了铁窗16年
山东徐氏字辈整理汇编
马化腾谈到潮汕老家,他是这样说的……