易通贷最新进展,附中润国盈等消息
易通贷最新进展,附中润国盈等消息
“易通贷”案又有新进展。
应该是2024年12月30日上午的消息,易通贷案的首次案款发放,预计在2025年1月中下旬时间可查询到账情况,估计是会在春节前。
暂时,耐心等待即可!后续以实际到账情况为准,“大佛聊互联网金融”也还将持续跟进!

案件所在区域一般多是委托工商银行办理执行款的发放,当地同类型的案款有采用三个月工行定期存单的形式发放,12月30日的消息中并没有明确是否是存单的形式,但领取的方式基本一致,都是由负责案件退赔工作的司法部门专门先为受损人开办一个新的虚拟账户,对应案款之后会直接划拨在这个账户上。
届时,易通贷有受损总金额在此前名单上面的情况,找自己附近的工行营业厅,凭本人的有效身份证查询名下的虚拟账户,需要做的就是激活这个已经开设好的新账户,就可以领取出来对应的案款。
具体领取时可能会遇到不太熟悉这类业务的工作人员,在某一营业厅内一查询不到的,一般换另一个工行营业厅重新查询就可以了,领取时不需要本人重新办卡或开卡。
易通贷案此前的消息,可参考往期跟进。

另外近期有六起案件在退赔相关的方面也有了新的进展。对于进入司法程序的案件,主要还是等待退赔程序的相关消息了,这方面也要注意提防打着“办理回款”旗号的各类电信诈骗!

1、“中润国盈“诈骗案:首次20%
预计在2024年12月31日前进行首次退赔,比例为20%。
2024年12月20日发布了中润国盈投资(集团)有限公司集资诈骗案案款发放公告。前期已按要求办理核对登记的受损人,可以留意核对时填写的农行I类借记卡的到账情况。

(图片来源:公告原文)
该案第一次核对登记是在2024年1月2日至2024年3月31日。后又两次延长了核对期限时间,登记的截止日期延长到了2024年9月20日。


(图片来源:公告原文截图)
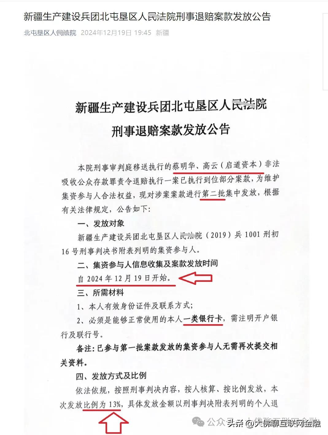
2、”启道资本“案:二次13%
已经是第二次进行案款发放,同样是留意此前本人提供的收款卡到账情况。
二次发放自2024年12月19日开始直至发放完毕,首次发放在2023年4月28日开始,两次发放比例同为13%。


(图片来源:公告原文)
3、“尊岚珠宝系”非吸案:二次发放
二次案款发放时间为2024年12月25日,领取方式与第一次相同。首次发放时间为2024年3月29日,首次发放金额共380万,二次发放总金额405万余元。


(图片来源:公告原文)
4、“益启公司”非吸案:核对登记
核对登记自2024年12月24日开始,2025年2月23日截止。核对前准备本人身份证、农行一类借记卡、本人手机号码,注意人证卡三者信息一致,通过实名验证后按要求认真填报即可。



(图片来源:公告原文)
5、武汉地区:两起案件补充登记
2024年12月22日、23日,分别发布“民创系”集资诈骗案和“中农财富”案集资参与人补充填报信息的公告。


(图片来源:公告原文截图)
①“民创系”诈骗案,案件在2023年6月19日二审宣判,2024年5月10日至6月8日第一次要求线上填报,同年8月30日进行了首次退赔,当时未公布具体金额及比例。此次补充登记自2024年12月23日至2025年1月6日止,为期15天。
②“中农财富”案,此次为补充登记,登记时间从2024年12月24日至2025年1月7日止,为期15天。该案第一次核对登记是在2023年7月22日至8月21日,后在同年10月13日进行了首次退赔,当时未公布具体金额及比例。




(图片来源:公告原文截图)
“大佛聊互联网金融”将继续跟进最新动态,并及时发文提醒!
-
- 伊朗对中国放出狠话,身为我国的重要合作伙伴,会不会倒向西方?
-
2025-12-14 07:52:28
-
- 人生感悟
-
2025-12-14 07:50:13
-
- 省会城市整体合并地级市首例:山东莱芜并入济南
-
2025-12-13 00:48:48
-
- 开国大将黄克诚:从战场到政坛的传奇人生
-
2025-12-13 00:46:34
-
- 《倚天》明教前10高手排行,杨逍难进前3,第1名张三丰见都得跪下
-
2025-12-13 00:44:19
-
- 美国对中国究竟有什么“深仇大恨”?
-
2025-12-13 00:42:05
-
- 冈村宁次被无罪释放原因揭秘
-
2025-12-13 00:39:51
-
- 良姜、干姜、沙姜一字之差,用途却完全不同,厨师:不懂别乱用
-
2025-12-13 00:37:36
-
- 2016年萨德部署引爆舆论,如今却无人问津,它究竟经历了什么?
-
2025-12-13 00:35:22
-
- 中美贸易战对中国2025年的影响分析
-
2025-12-13 00:33:08
-
- 死神丨乌尔奇奥拉·西法,二段归刃壁纸,喜欢的可以收藏哦
-
2025-12-13 00:30:54
-
- 史上最恐怖的恐怖片《闪灵》,你真的看懂了吗?
-
2025-12-13 00:28:39
-
- 厨房隔断柜,新尖端设计高端大气又实用,效仿最多的几款!快收藏
-
2025-12-11 20:42:24
-
- 朝鲜外交活动引关注,中国外交部回应中朝关系现状
-
2025-12-11 20:40:10
-
- 【VOCALOID家族图集一览】(6)镜音双子
-
2025-12-11 20:37:56
-
- 百年大同新华街
-
2025-12-11 20:35:41
-
- 请人喝酒嘴太笨,不会开场白?学会这4句,让客人另眼相看!
-
2025-12-11 20:33:27
-
- 1月5日起全国铁路实施新列车运行图 上海南站开出首批高铁
-
2025-12-11 20:31:13
-
- 「热梗百科」“可达鸭”是什么梗?
-
2025-12-11 20:28:58
-
- NBA96黄金一代都有谁?
-
2025-12-11 20:26:44



91大神内裤哥被捕:自称很有魅力,女神都是排队约他!
贵州两落马女厅官出镜忏悔:一人想念父母做的菜;一人带衣服投案
山西省晋城市公交线路一览表
河北省泊头市概况
我国首位亿万富翁牟其中:3度入狱,小姨子为他守了铁窗16年
宣化炮院,曾是炮兵最高学府 延安精神传承至宣化,至今已有65年
石家庄金伯帆酒店被27军长打砸事件经过和真相曝光
山东徐氏字辈整理汇编
马化腾谈到潮汕老家,他是这样说的……