居民,非居民,傻傻分不清
居民,非居民,傻傻分不清
相信大家在平时生活中肯定用过“居民”这个词,且经常和“公民”这个词混为一谈,特别是那些学习法律、财税的童鞋,发现居民这个词经常会作为专业术语出现,看上去很简单,居民就是居住的人民喽,so easy,那你跟老胡说道说道居民个人和非居民企业是咋回事?是不是脑袋瓜嗡嗡的,开始怀疑自己的智商。

老胡也不卖关子,且听慢慢道来:
据史料记载,大天朝最早出现居民一词于《战国策·楚策一》:“有偏守新城,而居民苦矣”,可见居民一词早已不是新时代的新名词,根据百度百科解释,在本国长期从事生产和消费的人或法人,符合上述情况他国的公民也可能属于本国居民。所以看出居民不仅仅指个人,也可能是个组织机构,即居民有两层意思:
其一,从自然人角度来说,居民可分为居民个人及非居民个人,那怎么区分呢?我国的税法是从有无住所,以及在我国居住时间的长短两方面来考量的。税法明确规定:在中国境内有住所,或者无住所而一个纳税年度内在中国境内居住累计满183天的个人,为居民个人。
不难看出,国籍并非居民个人的界定标准。不能想当然地认为,拥有中国国籍的必定是居民个人,比如某个明星虽然有中国国籍,但是常年旅居海外,在国内也无住所,那么他就不是中国的居民了,只能算中国公民。与居民个人对应的,是非居民个人,可以总结为:

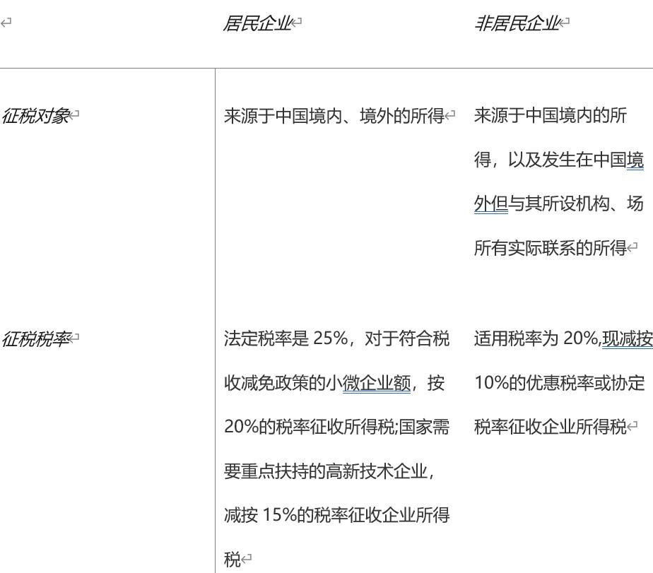
其二,从法人角度来说,居民可分为居民企业及非居民企业,居民企业是指依法在中国境内成立,或者依照外国(地区)法律成立但实际管理机构、总机构在中国境内的企业。非居民企业是指依照外国(地区)法律成立且实际管理机构不在中国境内,但在中国境内设立机构、场所的,或者在中国境内未设立机构、场所,但有来源于中国境内所得的企业。如很多外国企业在中国的办事处从一定程度上来说就是非居民企业。
可以得知居民企业与非居民企业最大的区别是实际的管理机构所在地,其共通点是在中国境内都设立机构,有经营场所,有来源于中国境内的收入。

那么为啥要区分居民及非居民,这样做的意义何在?其实最主要的目的是为了区别纳税,不能外国人,外国企业和我们土著一样纳税啊,那谁还来你这做投资呢。
我们先看个人这方面,个人所得税法第一条写到,居民个人来源于中国境内和境外的所得缴纳个税;非居民个人来源于中国境内的所得缴纳个税。但是如果一个外国人在中国单年度内呆满183天,那么他在自己国家的收入也要在中国纳税吗?按照目前税法条例是这样理解的,不过在实际执行过程中,个税对其有优惠政策:
个人所得税法实施条例第四条:在中国境内无住所的个人,在中国境内居住累计满183天的年度连续不满六年的,经向主管税务机关备案,其来源于中国境外且由境外单位或者个人支付的所得,免予缴纳个人所得税;在中国境内居住累计满183天的任一年度中有一次离境超过30天的,其在中国境内居住累计满183天的年度的连续年限重新起算。
另外,个人所得税法实施条例第五条:在中国境内无住所的个人,在一个纳税年度内在中国境内居住累计不超过90天的,其来源于中国境内的所得,由境外雇主支付并且不由该雇主在中国境内的机构、场所负担的部分,免予缴纳个人所得税。
简单来说,非居民怎么纳税,纳多少税取决于在中国待多长时间,如果在中国连续工作超过六年,且每年呆满183天,期间出境一次不能超过30天,这样从某种程度来说可以算中国常驻居民了,那么自己你在国家的收入也要合并在我国纳税了。所以这个很好规避,只要这个外国人年度内有一次出境超过30天,纳税年限就得重新计算。如果想规避境内所得由境外支付这部分的个税,那么这个外国人不能在中国待够90天。有一张表格可以比较清晰地显示上述逻辑关系:

从企业方面来说,居民企业与非居民企业纳税区别主要体现在征税对象及税率这两方面,具体可见下表:

不知道唠叨了这么多,大家对居民和非居民有没有建立一个初步的认识,如果有啥不清楚的,可以私信老胡哈。
-
- 校服好美!北师大台州附中开学了,366名新生开始高中生涯
-
2026-04-08 03:52:59
-
- 微信接入DeepSeek:一场社交与智能融合的“生态革命”
-
2026-04-08 03:50:45
-
- 微信QQ聊天套路表情包
-
2026-04-08 03:48:31
-
- 全国一共96家央企,却仅有3家是“正部级”,你知道是哪三家吗?
-
2026-04-08 03:46:16
-
- 千古“诗圣”杜甫:一位被时代铭记的诗人
-
2026-04-08 03:44:02
-
- 90年,离休后的郭汝瑰赴京找张震,话说一半被打断:我全力支持你
-
2026-04-08 03:41:48
-
- 猪头怎么做才好吃,大厨分享农村特色做法,筋道Q弹太香了
-
2026-04-08 03:39:33
-
- 阳顶天真是郭靖儿子?看完这些,你就懂了
-
2026-04-08 03:37:19
-
- 不叫“火鸡”了?土耳其英文名Turkey变Türkiye,到底为啥?
-
2026-04-08 03:35:05
-
- 新《公司法》:保护中小股东权益,新增股东双重代表诉讼制度
-
2026-04-08 03:32:50
-
- 太美丽!世上最帅的王子,最美的公主们
-
2026-04-08 03:30:36
-
- 四川军阀的办学情结
-
2026-04-08 03:28:22
-
- 陕西扶风:广种元宝枫,把“健康油”装进“中国碗”
-
2026-04-08 03:26:08
-
- 饶敏莉:当红时嫁“穷小子”,结婚10年后丈夫成了“双料影帝”
-
2026-04-08 03:23:53
-
- 南京竟然有一座“小天池”?漂亮的雨花石都是免费的
-
2026-04-08 03:21:39
-
- 美国_ 华盛顿哥伦比亚特区:简称华盛顿、它是美利坚合众国的首都
-
2026-04-08 03:19:25
-
- 玉桂狗是男的,玉桂狗男的女的?
-
2026-04-07 22:47:17
-
- 愚人节表白,用最不尴尬的示爱编织四月的谎言
-
2026-04-07 22:45:13
-
- 腰肌劳损做什么运动好 腰肌劳损适合做的运动
-
2026-04-07 22:43:09
-
- 杨洋角色名,杨洋从出道以来演过的古装剧的角色
-
2026-04-07 22:41:04



公安部长和国安部长,谁的级别更高?
石家庄金伯帆酒店被27军长打砸事件经过和真相曝光
重庆行政区划调整畅想,由21区合并为11区如何?
皮夹克(皮夹克是什么意思)
卢鑫师父郑宏伟结婚,苗阜送大红包,卢鑫一家三口和玉浩出席婚礼
各级组织部及其部长是什么级别?
二根线都是火线怎么回事 出现两根火线怎么处理?